雨润控股集团有限公司
一、公司简介
雨润集团是一家集食品、物流、旅游、商业、房地产、金融和建设等七大产业于一体的民营企业集团,成立于1993年,总部设立于南京市建邺区。该集团旗下的食品工业企业是中国最大的肉制品生产企业之一。目前,雨润旗下拥有雨润食品(1068.HK)、南京中商(600280.SH)两家上市公司。
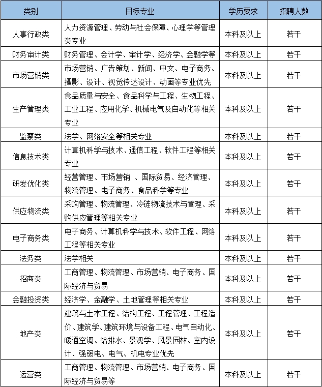
二、招聘需求

三、联系方式
联系人:陈雨
邮箱:chenyu@yurun.com
网址:http://www.yurun.com/
公司地址:江苏省南京市建邺区雨润大街10号
专场时间:2020年10月21日(周三) 上午10:30
专场地点:新城校区科学楼401室
面试地点:新城校区科学楼416室
请有意向的同学佩戴口罩准时参加专场招聘会!